Special class curriculum Not open enrol course
從觀念到實戰:資料庫應用大無限(2026夏季班)
อาจารย์: 柯志鴻
2026/07/01~2026/12/23

บทคัดย่อ

因應「大學聯盟深化數位學習推動與創新應用計畫 – 臺灣前瞻數位學習與智慧共榮大聯盟」所發展規劃的「智慧大數據」系列課程,本系列課程分為基礎及進階課程。此門課為基礎課程,介紹資料庫的基本規範及應用、分析訪談資料間的關聯性、SQL查詢語法等。透過資料庫系統的操作,實際應用於不同領域案例,手把手教學如何從訪談分析,到建立資料庫和資料表,並演練查詢的語法撰寫。從基礎到應用,掌握學習關鍵能力,千萬別錯過!

*若有註冊/選課疑問可寄信至平台客服信箱 tlife.moocs@gmail.com,將會有專員為您排解問題,感謝。

จุดมุ่งหมายรายวิชา

1. 學習者能認識資料庫的基本概念及應用範疇
2. 學習者有訪談資料的分析能力
3. 學習者有建立資料間關聯的能力
4. 學習者有建立資料表的能力
5. 學習者能撰寫基本的SQL語法的能力
6. 學習者能瞭解如何將資料庫應用至各種領域

ข้อมูลผู้สอน


柯志鴻/副教授/現為資訊管理系主任

學歷:國立成功大學 資訊工程學系 博士
經歷:
教育部資通訊軟體創新人才推升推廣計畫106-107學年度(計劃主持人)
教育部106提升校園行動應用服務研發及內容設計人才培育計劃(計劃連絡人及主要執行教師)
教育部資通訊軟體創新人才推升推廣計畫103-105年度計畫(參與教師)
教育部補助扎根高中職資訊科學教育計畫104-107年度(參與教師)

專長領域:
動態網頁設計、網頁製作、資料庫管理、資料庫應用、程式設計、視覺化程式設計、物件導向程式設計、跨平台程式設計、行動裝置人機互動設計、計算機概論、資料結構、企業實習、進階專案實作、專案實作I、專案實作II。

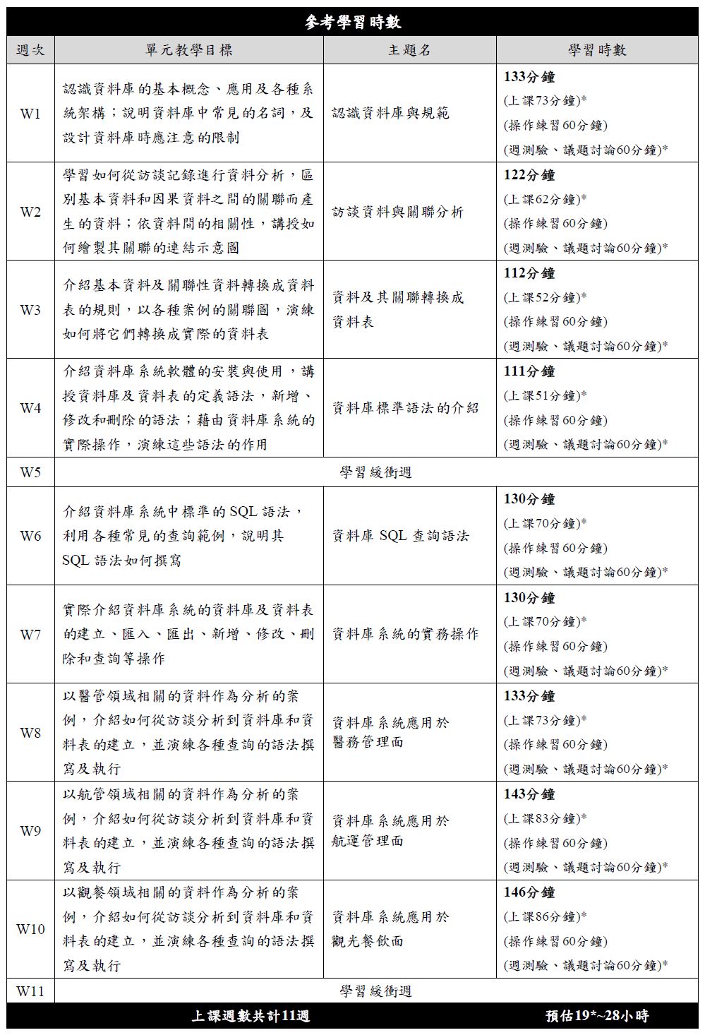
ตารางเรียน

第1週:一、認識資料庫與規範

第2週:二、訪談資料及關聯分析

第3週:三、資料及其關聯轉換成資料表

第4週:四、資料庫標準語法的介紹

第5週:學習緩衝週

第6週:五、資料庫SQL查詢語法

第7週:六、資料庫系統的實務操作

第8週:七、資料庫系統應用於醫務管理面

第9週:八、資料庫系統應用於航運管理面

第10週:九、資料庫系統應用於觀餐管理面

第11週:學習緩衝週

เนื้อหารายวิชา

一、認識資料庫及其規範
二、訪談資料及關聯分析
三、資料及其關聯轉換成資料表
四、資料庫標準語法的介紹
五、資料庫SQL查詢語法
六、資料庫系統的實務操作
七、資料庫系統應用於醫務管理面
八、資料庫系統應用於航運管理面
九、資料庫系統應用於觀餐管理面

รูปแบบการเรียนการสอน

本課程分為43個主要單元,每個單元依據學習份量,有數段約10-15分鐘左右的視頻影片,總影音時數10小時。每週內容提供週測驗及案例練習檔,以幫助學習者快速確認是否瞭解上課內容。

參考學習時數:各校抵認學分的規定不盡相同,以各校規定為主;在此僅提供預估之學習時數供參。


ระดับคะแนนในรายวิชา

  • 課程及格標準:60 分 滿分: 100分
  • 線上觀看影音教材(20%):提升學生自主學習動機,根據瀏覽紀錄進行評分。
  • 隨堂測驗(80%):針對回答的正確性進行評分。

ผลการเรียนที่ผ่านเกณฑ์


Course grade pass:60Grade Memo:max grade 100 point

รายวิชาหรือทักษะที่มีก่อนเรียน

รายการหนังสือแนะนำ

  • 資料庫系統概論,Ramez Elmasri and Shamkant B. Navathe(著),陳玄玲、應鳴雄(譯),培生教育出版社

ข้อมูลใบรับรอง

本課程修課通過證明費用:500元
如何申請及下載證書?