Special class curriculum Not open enrol course
大數據分析2.0:解密21世紀的數據行銷新思維(2026夏季班)
Teacher: Ching-Feng Lin林清峰,林千琪,張簡彰程,彭俊揚,何海鳳,張瑛玿,陳明鎮
2026/07/01~2026/12/23

Summary

!本課程獲得2023全國開放教育優良課程MOOCs組優選獎!」

因應「大學聯盟深化數位學習推動與創新應用計畫」所規劃的跨院級系列課程,繼推出「資料新聞學」後,「大數據分析2.0:解密21世紀的數據行銷新思維」課程結合管理學院、人文社會學院、資訊暨設計學院共6系所,利用大數據分析管理企業的趨勢,包含市場現況應用、專案的建立及績效指標的定義與運用,瞭解數據分析在行銷領域的應用策略與分析類別。

*若有註冊/選課疑問可寄信至平台客服信箱 tlife.moocs@gmail.com,將會有專員為您排解問題,感謝。

---
Big Data Analysis
This course combines six departments from the School of Management, School of Humanities and Social Sciences, and School of Information and Design. It utilizes big data analysis to manage business trends, including applications in market conditions, project establishment, and the definition and utilization of performance indicators. It aims to provide insights into the application strategies and analysis categories of data analytics in the field of marketing.

*If you have any questions about registration/class selection, please send a letter to the platform customer service mailbox, thank you.
Email:tlife.moocs@gmail.com

Course Object

大數據分析的課程目標,主要希望學員藉由Python、R語言學習數據分析,將技術應用於金融數據分析,以及瞭解數據分析在行銷領域的應用策略,同時也掌握媒體與大數據之間的相關議題。

--

This course aims for students to learn data analysis through Python and R programming languages, applying these skills to financial data analysis. It also aims to provide an understanding of data analysis strategies in the marketing field, while simultaneously mastering relevant issues between media and big data.

Course Teacher Intro


林清峰/助理教授

  • 學歷:逢甲大學 資訊工程學系博士
  • 經歷:教育部106-107學年度扎根高中職資訊科學教育計畫主持人、教育部軟體人才推升計畫104-107年度A類計畫協同主持人、教育部104-105學年度扎根高中職資訊科學教育計畫協同主持人、教育部102-103年度資訊軟體人才培育推廣計畫A類計畫協同主持人。
  • 專長領域:資料視覺化、平行與分散式處理、高效能計算、平行描繪、格網計算、智慧物聯網應用、網頁開發、行動裝置程式設計、UNIX系統實務、動態網頁與資料庫


林千琪/助理教授

  • 學歷:國立成功大學 海洋科技與事務研究所博士
  • 經歷:中興工程顧問公司工程師、日月光半導體專利部主任工程師
  • 專長領域:程式設計(Python, C++)、地理資訊系統



張簡彰程/教授

  • 現任:國立澎湖科技大學資訊管理系(原任職於長榮大學財務金融系)
  • 學歷:國立高雄科技大學 管理研究所(財務金融組)博士
  • 專長領域:投資學、風險管理



彭俊揚/助理教授

  • 學歷:美國Temple U. 統計博士
  • 經歷:Zeneca Inc. (statistical consultant)、Advanta Corp. (statistical consultant)、Wyeth Ayerst (Intern Statistician)
  • 專長領域:統計應用軟體(SAS、PASW、Eviews、AMOS & R)、大數據分析、資料視覺化(Tableau)、辦公室自動化軟體、多變量分析、統計方法



何海鳳/副教授

  • 學歷:國立成功大學 資訊管理所博士
  • 經歷:109-110年度教育部電子化企業軟體應用人才培育計畫(參與執行)、SAP Business One導入顧問、109年度台灣人工智慧學校(參與教師)
  • 專業領域:SAP B1導入專案、資料庫管理、資料視覺化、Google Analytics數位行銷、資料探勘、專案實作



張瑛玿/助理教授

  • 學歷:長榮大學 經營管理所博士
  • 經歷:長榮大學公關新聞中心主任、長榮之聲廣播電台台長、105-107學年度教育部學術倫理課程發展計畫(參與教師)、106-107學年度性別平等教育課程教學開發及推動策略研究計畫(個人型計劃主持人)、教育部專業性別調查人才、性平講師
  • 專長領域:公共關係、網路行銷、媒介經營管理、品牌經營與管理、人際傳播、性別溝通



陳明鎮/副教授

  • 學歷:國立高雄師範大學 教育學系博士
  • 經歷:長榮大學推廣教育中心主任、大眾傳播學系主任
  • 專業領域:媒體素養、傳播與教育、傳播理論

Course Schedule

第1週:一、大數據分析的重要性及運用面

第2週:二、從Python學習數據分析

第3週:三、利用Google試算表建立自動化之智能投資系統

第4週:四、金融數據分析

第5週:延伸資源

第6週:五、數據分析在行銷上的應用

第7週:六、網路聲量與自媒體

第8週:七、大數據與未來傳播

第9週:延伸資源

Course Content

一、大數據分析的重要性及運用面
N1.1 大數據是什麼?為何需要大數據分析?
N1.2 如何運用大數據?
N1.3 常見的大數據分析工具
N1.4 大數據在各領域的應用

二、從Python學習數據分析
1.1 用Colab寫Python程式
1.2 input()及int()函式
1.3 if...else
1.4 if...elif...else
1.5 for迴圈
1.6 while迴圈
1.7 寫一個猜數字程式

三、利用Google試算表建立自動化之智能投資系統
2.1 Google試算表簡介與Excel的差異
2.2 使用微軟EXCEL抓股價資料
2.3 使用Google Finance抓股價資料
2.4 使用Google試算表建立股價自動更新報表

四、金融數據分析
3.1 R語言簡介
3.2 股票技術指標
3.3 股票技術分析繪圖
3.4 交易策略及績效評估

五、數據分析在行銷上的應用
4.1 數據分析概念
4.2 數據處理與轉換
4.3 資料挖礦模式 - 關聯規則
4.4 R程式分析解釋與行銷應用

六、網路聲量與自媒體
七、大數據與未來傳播

Course Mode

  • 本課程分為31個主要單元,每個單元依據學習份量,有數段約10-15分鐘左右的視頻影片,總影音時數7小時。每個單元內容提供隨堂測驗,以幫助學習者快速確認是否瞭解上課內容。
  • 本課程含中英文字幕。(This course includes English and Chinese subtitles)

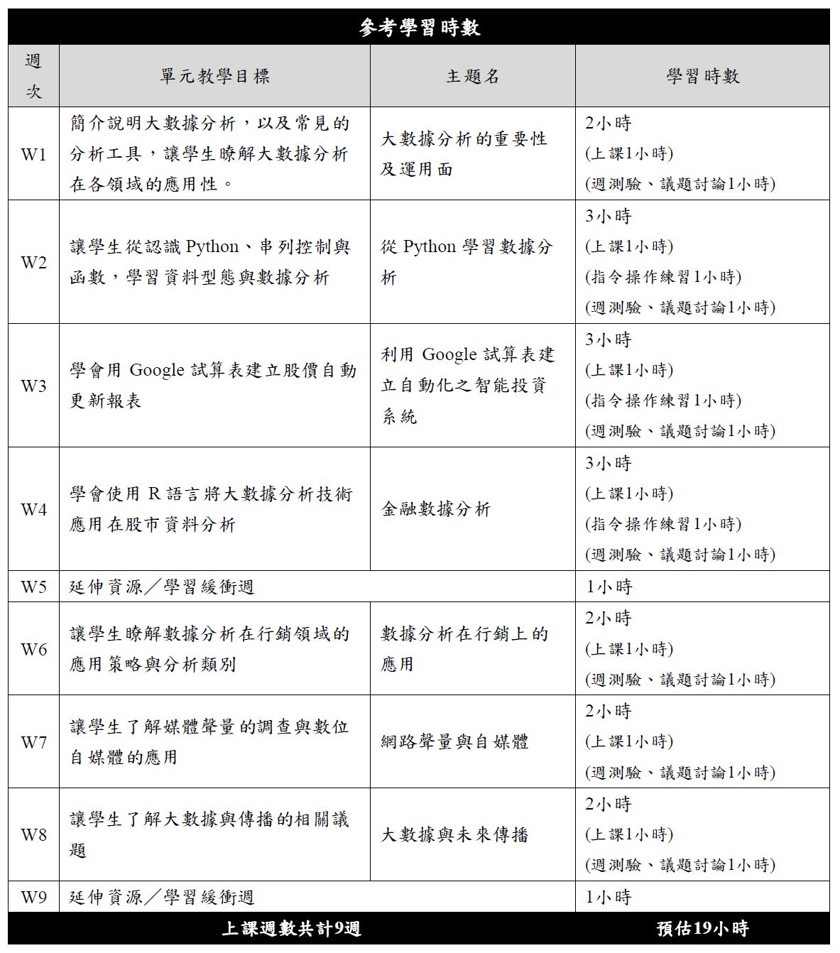
參考學習時數:各校抵認學分的規定不盡相同,以各校規定為主;在此僅提供預估之學習時數供參。


Course Grade

  • 課程及格標準:60 分 滿分: 100分
  • 線上觀看影音教材(20%):提升學生自主學習動機,根據瀏覽紀錄進行評分。
  • 隨堂測驗(80%):針對回答的正確性進行評分。

Grade Required


Course grade pass:60Grade Memo:max grade 100 point

Course Ability

Course Suggest

  • 少年Py的大冒險:成為Python數據分析達人的第一門課,蔡炎龍、季佳琪、陳先灝,金華圖書出版社,出版日期:2020/07/06
  • Python零基礎學程式設計與運算思維:王者歸來,洪錦魁,深智數位出版社,出版日期:2020/11/10
  • 大數據時代超吸睛視覺化工具與技術:Excel+Tableau成功晉升資料分析師,彭其捷,博碩出版社,出版日期:2021/05/31
  • 大數據時代超吸睛視覺化工具與技術:Tableau資料分析師進階高手養成實戰經典,彭其捷、劉姿嘉,博碩出版社,出版日期:2020/07/28
  • R語言:數學計算、統計模型與金融大數據分析,酆士昌,博碩出版社,出版日期:2017/08/29
  • 大數據決策分析盲點大突破10講 :我分類故我在,何宗武,五南出版社,出版日期:2018/07/28
  • 成為大數據電子商務人才的第一本書,鄭江宇、許晉雄,五南出版社,出版日期:2018/04/28
  • 行銷資料科學|大數據x市場分析x人工智慧,羅凱揚、蘇宇暉、鍾皓軒,碁峰出版社,出版日期:2019/07/30
  • 大數據分析與資料挖礦2/e,簡禎富、許嘉裕,前程出版社,出版日期:2019/02/01
  • 大數據的關鍵思考:行動×多螢×碎片化時代的商業智慧,車品覺,天下雜誌出版社,出版日期:2014/12/24
  • 大數據與未來傳播,劉幼琍、孔令信、江亦瑄、何吉森,五南出版社,出版日期:2016/03/16
  • OTT TV的創新服務、經營模式與政策法規,江亦瑄、劉幼琍(編者),五南出版社,出版日期:2017/06/10
  • 創新的擴散,E.M.羅傑斯,電子工業出版社,出版日期:2016/01/01
  • 新興視訊平台發展對有線電視產業衝擊之研究/國家通訊傳播委員會委託研究計畫

Certificate information

本課程修課通過證明費用:350元
如何申請及下載證書?